Instance Verification Kit (IVK)
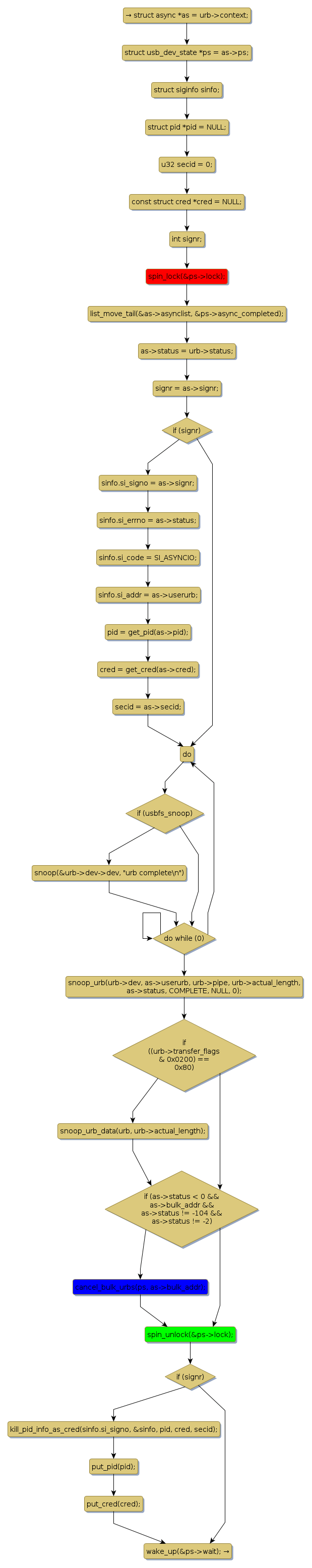
spin lock @ [12388+21+/linux-3.19-rc1/drivers/usb/core/devio.c]
Instance Signature: lock
|
The Matching Pair Graph:
|
|
Function Name
|
Control Flow Graph (CFG)
|
Events Flow Graph (EFG)
|
Source Correspondence
|
|
async_completed
|
|
|
[12172+15+/linux-3.19-rc1/drivers/usb/core/devio.c]
|
|
cancel_bulk_urbs
|
|
|
[11099+16+/linux-3.19-rc1/drivers/usb/core/devio.c]
|